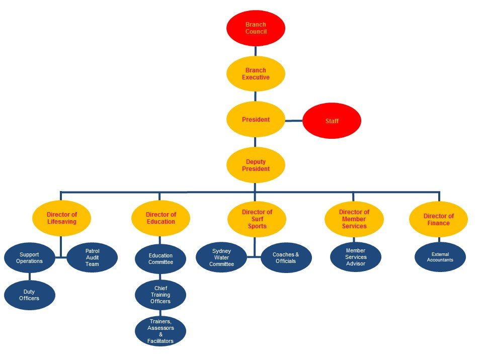
ORGANISATIONAL STRUCTURE
Organisational Structure of Surf Life Saving Illawarra Branch
Surf Life Saving Illawarra comprises of 17 Surf Life Saving Clubs from Helensburgh-Stanwell Park to Windang.
A representative from each club forms the Branch Council.
The Branch Council elects the Branch Executive, which is a team of 7, lead by the President, Deputy President and five directors for the following portfolios:
Life Saving
Education
Surf Sports
Member Services
Finance
Club Organisational Structures
BeachSafe App
Access the latest information about every Australian beach on the go. Offering unrivalled coverage of the Australian coastline, the Beachsafe app provides detailed information from patrol status, facilities and hazards to weather, swell and tide.